|
Degrees, Major, Concentration, Minor
The University offers undergraduate programs of study leading to a baccalaureate or Bachelor’s degree. A Bachelor’s degree is the entire program of study including general education and major course requirements, and elective courses, totaling 120 credit hours, or more for some degrees. Some baccalaureate degrees and some majors require a minor.
A major is the student’s primary program of study and typically includes courses from a single discipline or a set of similar disciplines. Some majors require that students choose a concentration within the major. A concentration is a group of courses emphasizing one specialized area of study within a major.
Some majors require that students complete an established minor as part of the graduation requirements. Students must complete all academic requirements, including those for the major and minor, from the same catalog year.
Declaring a Major
The University encourages students to declare a major before completing 42 credit hours. Students may declare a major by completing the Program/Minor/Catalog Year Change Request form available online.
Catalog Effective Dates
The catalog in effect at the student’s time of entry or reentry determines the requirements for the degree. Catalogs are valid for 6 years. Consequently, students must complete all degree requirements in accordance with a valid catalog. Students may select an earlier valid catalog year provided they were enrolled for classes at UTC during that catalog year.
Transfer students must fulfill the degree requirements published in the catalog in effect at the time of entry to UTC, but may elect to use the catalog in effect at the time of their first entry into college or first entry to UTC as long as it is a valid catalog. Transfer students must complete the degree requirements in accordance with a valid catalog.
To request a change in catalog year, students must submit the Catalog Year Change Request form available online.
A student seeking the recommendation of The University of Tennessee at Chattanooga for initial teacher licensure or endorsement must satisfy the current UTC approved program requirements on file with the Tennessee Department of Education at the time of application for licensure.
Registration Classification
Students are classified as full time if they are registered for 12 credit hours or more. Students registered for 6 to 11 credit hours are classified as half-time students. Students with less than 6 credit hours are considered less than half-time.
Sequence Course Registration
Students who have successfully completed a higher level sequence course are not required to register for the lower level sequence course. Students, however, will not receive credit for the lower level course on their transcript. Sequence courses are defined as Part I and Part II courses that must be taken consecutively. Knowledge of the second course is reliant on knowledge of the first courses (Calculus I and Calculus II).
Registration Limits and Excess Hours
Students may register for 20 or fewer credit hours each semester without prior approval of the Petitions Committee.
Exceptions to these restrictions must have advanced approval from the Petitions Committee.
Students requesting approval of the Petitions Committee to register for excess hours for a given semester must submit the petition to the Office of the University Registrar no later than one week prior to the first day of class for each semester. The petition form can be accessed through the Office of the University Registrar website.
Credit Hour
The unit of credit is the semester credit hour. One semester credit hour represents an amount of instruction that reasonably approximates both 50 minutes per week of classroom-based direct instruction and a minimum of two hours per week of student work outside the classroom over a fall or spring semester. Normally, each semester credit hour represents an amount of instruction that is equivalent to 700 minutes of classroom-based direct instruction. The amount of time that is required to earn one semester credit hour in a laboratory, fieldwork, studio, or seminar-based course varies with the nature of the subject and the aims of the course; typically, a minimum of two or three hours of work in a laboratory, field, studio, or seminar-based setting is considered the equivalent of 50 minutes of classroom-based direct instruction. Semester credit hours earned in courses such as internships, research, theses, dissertation, etc. are based on outcome expectations established by the academic program.
Drop/Add Policy
Students are responsible for processing their course registrations, additions, and drops. Students who register must pay fees unless they drop the courses before the first day of classes.
Failure to attend classes is not evidence of the student’s intent to drop classes or withdraw from the University. A student who does not attend classes will remain on the class rosters and will receive grades for these courses. Registration and drop dates for each specific term can be found on the University’s online calendar.
Undergraduate Certificate
Admission to an undergraduate certificate program requires that a person meet the minimum admission requirements to the university and/or be an existing student in the university. Refer to the appropriate department for any specific requirement(s) to the certificate program.
Admission to an undergraduate certificate program does not constitute immediate or future admission to an undergraduate degree program. To receive an undergraduate certificate, students must be admitted to a certificate program or a degree program.
Certificate programs require the student to complete 12 – 18 hours and maintain a minimum 2.00 or higher GPA. Students should check programs for specific hour and GPA requirements. A student only pursuing a certificate must complete the certificate within a maximum time of 6 years. A student pursuing a certificate as part of an undergraduate degree program will have the time allotted for the degree to complete the certificate. Students must complete at least 50 percent of the minimum credit hours under the direction of UTC faculty.
Degree seeking students should declare any certificate with the Registrar’s Office the semester prior to the semester they will complete the certificate course requirements. Students receiving certificates do not participate in commencement.
The instructor of record for each course assigns each student a course grade that indicates the student’s academic performance in the course. Course grades may not be changed after the instructor reports the grade to the Office of the University Registrar except in cases of computational error or for removal of an incomplete. Students may not perform additional work, revise a paper, repeat an exam, or complete other assignments after the instructor reports the final grade in order to receive a change of grade.
The student must be enrolled in the course for the semester to receive a grade. Grades can only be issued for work completed during the semester.
The following table presents grades, their numerical value used for the calculation of GPA, and their relation to the student’s performance.
|
Grade
|
Quality Points |
Description |
| A |
4 |
Superior performance in the course. |
| B |
3 |
Commendable performance in the essentials of the course. |
| C |
2 |
Acceptable performance in the essentials of the course. |
| D |
1 |
Marginal performance below the acceptable standards of university work. |
| F |
0 |
Unqualified failure and the necessity for repeating the course to obtain credit. |
| S |
Not Included |
Satisfactory/no credit basis. The hours are not computed in the grade point average. |
| AU |
Not Included |
Audited course in which the student attends at least 75 percent of the class sessions. |
| NA |
Not Included |
Audited course in which the student attends less than 75 percent of the class sessions. |
| NC |
Not Included |
Failure to complete the requirements in satisfactory/no credit courses. The attempted hours are not computed in the grade point average. |
| NR |
Not Included |
A temporary administrative note that the instructor of record had not submitted a course grade. The NR is not computed in the grade point average. |
| I |
Not Included |
An interim grade given to a student whose work has been of passing quality and who has valid reason for not completing some requirement of the course. Removal of an Incomplete must be submitted by the instructor to the Office of the University Registrar no later than the due date published in the Academic Calendar, or the Incomplete will become an F. The Incomplete grade will not be computed in the grade point average during the interim. Any student called to active duty in the Armed Forces of the United States may, with the permission of the instructor, be given an indefinite incomplete. The incomplete may be made up at any time. Degrees cannot be awarded with an Incomplete. |
| IP |
Not Included |
An interim grade for departmental honors courses numbered 4995r, indicating work in progress. The IP will not be computed in the grade point average during the interim. Degrees cannot be awarded with an IP. The IP has a limitation of one year for removal. |
| W |
Not Included |
Official withdrawal from one or more courses after the first two weeks of classes and up to the last six class weeks before final examinations. Comparable deadlines apply to each of the summer terms. |
| |
|
|
Grade Reports
Students may review their semester grades online through the secure link in MyMocsNet. Grades are posted to MyMocsNet account upon completion of the end of semester grade processing period.
Grades for the individual summer terms are usually available within 5 days after the end of the respective term.
Grade Point Average
The grade point average (GPA) is the total number of quality points divided by the total number of GPA credit hours, including hours for which the student received an F. The GPA does not include credit hours for courses in which grades of S, NC, NR, I, and W have been earned. (Developmental credit is not included in the calculation of grade point averages for graduation or for honors.) Grade point averages are not rounded.
How to Compute Grade Point Average (GPA)
Standard GPA Calculation:
- Multiply the grade value for each course taken by the credit hours for that course. The product of this multiplication will be the quality points. Total the quality points and the credit hours.
- Divide the total quality points by the total GPA hours.
- Do not include the hours for S, or NC or I grades.
Example:
Divide 32 (Quality Points Column) by 16 (Credit Hours Attempted Column) to determine GPA: 32/16 = 2.00 GPA.
Grade Point Average Definitions
- Institutional: includes work completed at UTC.
- Transfer: Includes work completed at another institution and submitted to UTC.
- Overall: Includes UTC institutional work and transfer work.
Continuation standards are based upon the overall GPA for all students.
Courses Included and Excluded in GPA and Degree Requirements
|
^Top |
Developmental Credit
Developmental courses completed at another institution to meet specific course prerequisites do not apply to the hours required for graduation, major requirements, general education requirements, or electives. The grades earned in these courses are not included in the calculation of the institutional, transfer or overall grade point averages.
Academic Standards
Continuation Standards
Students will be in good standing if they maintain a minimum institutional and overall cumulative GPA of 2.0 in all attempted hours, excluding developmental courses.
Probation
Students on probation who do not enroll for one or more semesters and return are readmitted on probation. Students on probation who do not enroll for one or more semesters and return with transfer work will have the transfer work evaluated and will be on probation regardless of the overall GPA.
Suspension
Students on suspension who do not enroll for one or more semesters and return will be admitted on probation. Students who return after their period of suspension with transfer work must earn at least a 2.0 transfer GPA on all hours attempted in order to be eligible for automatic readmission to UTC. Students who are denied admission because the GPA on transfer work does not meet the required 2.0 transfer GPA must apply for readmission through the Admissions Committee. If readmitted, students will be on probation regardless of the institutional and overall cumulative GPA.
Dismissal
Students who were dismissed and return with or without transfer work must appeal for readmission through the Admissions Committee. Students who receive approval for readmission will be admitted on probation.
Academic Warning
Academic warning is a cautionary notice to the student that the semester GPA is 2.2 or below and that continued academic performance at this low level may lead to probation, suspension, or dismissal. Students may be placed on probation or may be suspended or dismissed without having received such a warning notice since these academic actions are linked to the overall grade point average. Academic warnings do not appear on the academic record.
Academic Probation
The University classifies a student as on academic probation when the institutional or overall cumulative GPA is less than 2.0. A student on academic probation may enroll in courses for the subsequent semester. If the student’s institutional and overall cumulative GPA after the subsequent semester is 2.0 or better, the student is reclassified as in good standing. If the student’s institutional and overall cumulative GPA remains below 2.0, but the student earns at least a 2.0 overall semester GPA, the probation status will be extended for another semester. If the student does not earn a 2.0 overall semester GPA their status is changed to academic suspension. If the student has been previously suspended, they will be dismissed.
Academic Suspension
Students classified as on academic suspension cannot enroll at the university for one semester from the time they are suspended. The Summer term may not be counted as the term of suspension. A student who wishes to resume an education at UTC after the suspension must complete the undergraduate admissions process outlined in the “Enrolling at UTC” section of this catalog.
A student who is suspended from another institution of higher education may not enroll at UTC until one semester after the suspension date. The Summer term may not be counted as the term of suspension.
Previously suspended students who are readmitted are placed on academic probation regardless of the institutional and overall cumulative grade point average at the time of readmission. If the student’s institutional and overall cumulative GPA after the subsequent semester is 2.0 or better, the student is reclassified as in good standing. If the student’s overall cumulative GPA remains below 2.0, but the student earns at least a 2.0 overall semester GPA, the probation status will be extended for another semester. A student who fails to achieve either of these requirements will be dismissed and may not apply for consideration for readmission for one calendar year.
A suspended student who enrolls in other colleges or in correspondence courses during their semester of suspension must earn at least a 2.0 average on all hours attempted during this period in order to be eligible for automatic readmission to UTC. A student not meeting the 2.0 requirement must apply for readmission through the Admissions Committee.
Dismissal
Students who have been dismissed for academic reasons may not enroll at the University for one calendar year from the time of dismissal. In order to appeal for reentry after one calendar year, they must explain in the supplemental readmission form why they can now achieve the grades necessary to meet UTC’s continuation standards. Students who have been dismissed from another institution of higher education may not enroll at UTC until one calendar year after the dismissal date.
Appeals from Suspension and Dismissal
Although the University believes it to be in the best interests of students who have been suspended or dismissed to remain out of school for a reasonable period, it also recognizes that in unexpected circumstances (e.g., incapacitating injury or serious illness of a family member), students may fall behind in their studies through no fault of their own. Students with extenuating circumstances may submit appeals for reentry prior to sitting out the required suspension or dismissal period. Suspension and dismissal appeals are due to the Office of the University Registrar no later than one week (seven calendar days) prior to the first day of classes in any semester or summer term. The Petitions Committee will consider appeals for readmission, but it should be understood that exceptions to the suspension and dismissal period will be rare.
Honor Code
The Honor Code expresses the University’s expectation that students behave in an honest and responsible manner in all matters within the University community, and that education is a cooperative enterprise between student and teacher and among fellow students. Dishonesty violates and weakens this relation and lessens the value of the student’s education. Violation of the honor code may be recorded on the student’s academic record. The Student Handbook presents the Honor Code, and describes the Honor Court and its procedures.
Plagiarism
Plagiarism occurs when a person presents words, ideas, patterns of ideas, data, and other intellectual or creative work as the product of his or her effort. Plagiarism is a violation of the University’s Honor Code and can lead to specific penalties including classification on disciplinary probation, a failing grade for the course, or suspension or dismissal from the University. Each student assumes full responsibility for understanding the concept of plagiarism and the University’s policies.
The University encourages all its students to learn more about plagiarism and methods to appropriately present the work of others. Students should refer to the Student Handbook or to the Student Conduct website to review the University’s Honor code and treatment of accusations of plagiarism.
Grade Appeal Process
|
^Top |
Faculty are expected to evaluate student performance honestly and professionally, based solely on academic considerations and not on opinions or conduct in matters unrelated to academic standards. Students are responsible for meeting the academic standards and requirements of each course in which they are enrolled. It is the prerogative and responsibility of each member of the faculty to determine the final course grade for each student according to criteria clearly defined and explained in the syllabus, course rubrics, etc. Individual assignment grades may not be appealed, except as part of a final course grade appeal.
Grounds for Non-Academic Appeal
If a student believes that a final course grade was assigned based on non-academic considerations, they should make an appeal to the Office of Equal Opportunity and Accessibility (EOA). Such an appeal may be made when a student believes that a final course grade was assigned on non-academic criteria including, without limitation, race, gender, sexual orientation, religious belief, national origin, age, disability, or veteran status.
Grounds for Academic Appeal
A student may appeal a final course grade on academic grounds using the following appeal procedures whenever they believe that the grade was assigned inappropriately. Grounds for an academic appeal exist when documentary evidence is presented that a final course grade was assigned in:
- an unfair manner; or
- an arbitrary manner; or
- a malicious manner.
Appeals that do not clearly allege, with supporting documentary evidence, that a final course grade was assigned in one or more of the three above-noted improper ways, will not be considered.
Note that grade appeals should never be based upon a student’s individual needs or circumstances; students do not have the right to appeal a grade because of their health, anxiety, family circumstances or other such circumstances. Ultimately, grades must be based only upon student performance.
In addition, the following guidelines apply:
- The burden of proof in an appeal lies with the student. If requested, instructors shall make copies of all relevant documents in their possession and available to the student, following FERPA guidelines. In any instance in which the student fails to appear at a meeting related to the appeals process requested by the student or at a grade appeals committee hearing without sufficient cause, the grade appeal will be denied and cannot be refiled.
- Though grade appeals may be warranted in the case of deviations from the syllabus, this constraint shall not be interpreted to mean that instructors cannot change grading criteria during the course of the semester, as long as all students in the class are notified of these changes in a timely manner. Events may necessitate such changes.
- Instructors have a right to set standards for a course consistent with department parameters including the number and types of exams, amount of outside work required, attendance policies, class discussion requirements, exam time limits or any other grading criteria. It is the responsibility of the instructor to clearly outline these standards in the syllabus. Students may not use the issue of an instructor’s standards (e.g., “an instructor was too hard”) as the basis for a grade appeal.
- Students may not use the grade appeal procedure as a bargaining mechanism. Grade change recommendations will be based on already completed course work.
- Student claims of unjust assignment of grades based upon the perception that an instructor did not like or was biased against the student must still stand the burden of objective proof. If proof can be provided that the instructor was biased or disliked a student, then the possibility of arbitrary or capricious assignment of grades may result in a successful appeal.
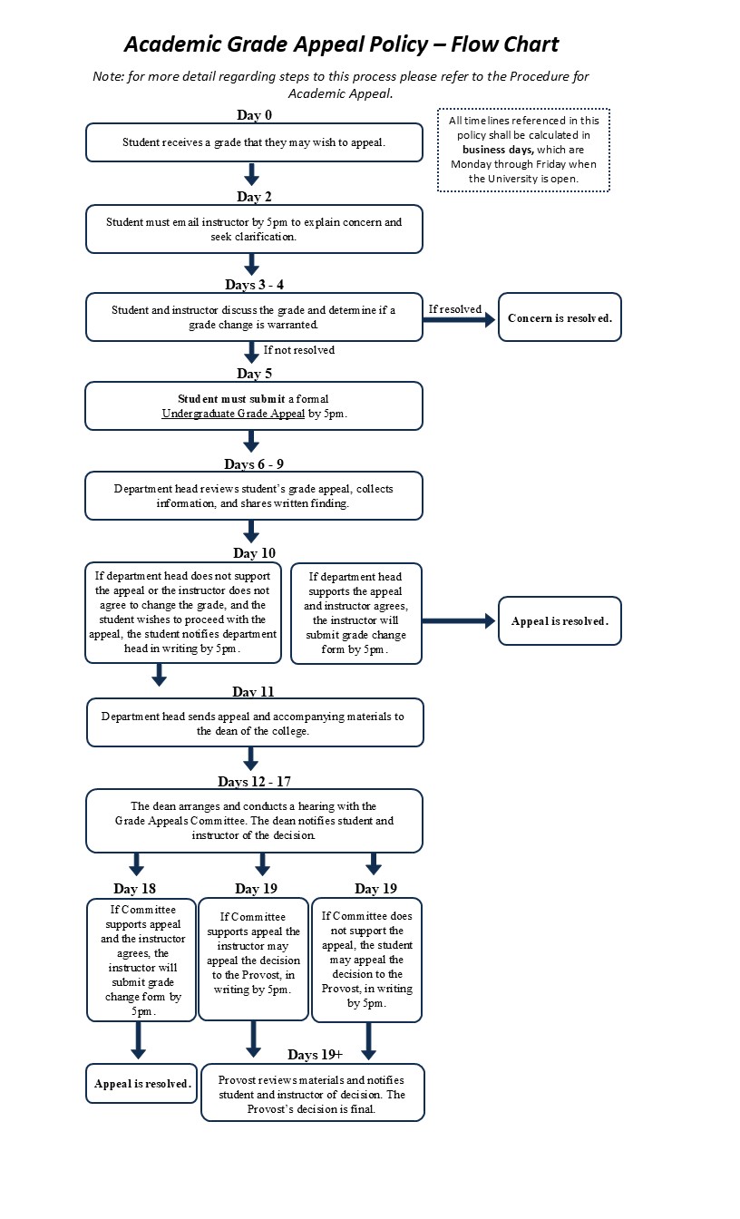
Procedure for Academic Appeal
Final course grades are typically made available through the student information system (SIS) in the week after the conclusion of the university’s final exam period. The grade appeal timeline begins on the day that final course grades are made available (Day 0). All timelines referenced in this policy are calculated in business days, not calendar days. Business days are defined as Monday through Friday, excluding official university holidays and university closures.
1.Student and Faculty Member
If a student believes their grade was assigned in such a way that it violates the standards outlined in the “Grounds for Academic Appeal” section, they must email the faculty member within two (2) business days (by 5pm current Eastern Time [ET] on Day 2). In the email, the student should explain their concern and ask for clarification about how their grade was determined. Within two (2) business days from the student’s initial email regarding their grade, the student and the faculty member should have a respectful and honest conversation about the final course grade, as it pertains to the stated course expectations and the student’s completed work. The student may request to view any graded work that has not been previously returned by the faculty member; the faculty member should provide those materials for review. The student may also request an explanation for how the final course grade was determined, consistent with the criteria clearly defined and explained in the syllabus; the faculty member should produce such an explanation. It is the student’s responsibility to be familiar with the course syllabus and to maintain all course materials which were previously returned by the faculty member.
If the student’s grade concern is not resolved at this level, or if the faculty member is not available, the student may initiate a grade appeal by completing the Undergraduate Grade Appeal form after two (2) business days from the student’s initial email to the faculty member. The Undergraduate Grade Appeal form must be submitted no later than 5pm ET on Day 5.
2.Student and Department Head
Upon submission, the Undergraduate Grade Appeal form is sent to the head of the department in which the faculty member serves and to the faculty member.
The head of the department in which the faculty member serves must acknowledge receipt of the Undergraduate Grade Appeal form within two (2) business days and immediately contact the student to collect information about the nature of their appeal. If the department head believes that the appeal addresses the criteria listed above under “Grounds for Academic Appeal”, they should separately contact the faculty member and likewise collect information about the student’s work in the course. The department head should review the student’s appeal, the available documentary evidence (both from the student and the faculty member), and the course syllabus.
The department head should provide a written finding to the student and the faculty member within four (4) business days of receiving the Undergraduate Grade Appeal form (no later than 5pm ET on Day 9).
- If the department head’s finding supports the student’s appeal, then the faculty member may reconsider the final grade assigned in the course.
- If the faculty member chooses to change the final grade assigned in the course, and if the student no longer wishes to pursue the appeal after the final course grade is changed, then the case will be considered satisfactorily resolved by all parties. If this path to resolution is used, the faculty member must initiate a Grade Change (link to form) no later than 5pm ET on Day 10.
- If the faculty member does not choose to change the final grade assigned in the course, the department head will submit the student’s Undergraduate Grade Appeal form and accompanying materials to the dean of the college (or designee) no later than 5pm ET on Day 11.
- If the department head’s finding does not support the student’s appeal and the student still wishes to further appeal their grade, the student must notify the department head by email no later than 5pm ET on Day 10. Subsequently, the department head will submit the student’s Undergraduate Grade Appeal form and accompanying materials to the dean of the college (or designee) no later than 5pm ET on Day 11.
If the department head is not available, the Office of the University Registrar will forward the grade appeal to the dean of the college in which the faculty member serves. It is the dean’s responsibility to either put the department head in contact with the student or to serve in the role of the department head as described above if the department head is not available.
3. Grade Appeals Committee
Immediately upon receipt of an Undergraduate Grade Appeal Form (within one [1] business day and no later than 5pm on Day 12), the dean of the college (or designee) will contact the current chair of the Grade Appeals Committee of the UTC Faculty Senate to arrange an appeal hearing with the committee as described in the UTC Faculty Senate Bylaws. The chair of the Grade Appeals Committee will schedule a hearing to occur within four (4) business days (no later than Day 16). At the time of scheduling the hearing the dean will provide copies of the relevant grade appeal materials to the Grade Appeal Committee members, the faculty member, and the student.
Grade Appeal Hearing Composition
A grade appeal hearing requires the attendance of the student who is appealing their grade. It also requires a quorum of the Grade Appeals Committee, which is defined as three (3) members and the chair (the composition of the Faculty Grade Appeals Committee is described in the UTC Faculty Senate Bylaws, found here: https://www.utc.edu/academic-affairs/faculty-senate/faculty-handbook). In addition, two (2) faculty members shall be selected by the head of the department (or dean of the appropriate college) in which the appealed course is offered to serve as observers at the hearing and as informational resources for the grade appeals committee attendees. These faculty are invited to answer questions asked of them by the committee, but otherwise are observers only, and will be excused before deliberations begin. The student may also invite up to two observers, but they are to be observers only. The faculty member whose grade is being appealed is invited, but not required, to attend and participate in a grade appeal hearing.
Grade Appeal Hearing Procedure
The grade appeal hearing will be convened by the dean of the college, or designee (“Convener”), but the committee chair shall run the hearing. Should the dean be the course professor involved in the appeal, the Provost will serve in place of the dean. During the hearing, the student and the faculty member will each have an opportunity to speak, briefly. The party who appealed to the Grade Appeal Committee shall speak first. The other party shall have an equal opportunity to respond. At the conclusion of the remarks by the student and the faculty member, the committee members may ask either party (or both parties) questions to seek additional information or clarification about the case. During this period, the committee members may also ask the non-voting departmental faculty observers questions to help guide their inquiry.
When the committee members have no further questions for the student or the faculty member, those two parties and any associated observers will be dismissed, and the committee will hold its deliberations in private. The committee must issue a finding, supported by a majority of the voting committee members (including the chair), that sets forth the rationale for the committee’s finding. While the Convener will be present at the meeting, they will not be a voting member of the committee. However, if a tie vote of the committee occurs, the Convener will serve to break the tie.
At the end of the hearing, a report on the finding shall be produced by the Convener within one (1) business day. The report will be sent to the student, the faculty member, the associated department head, and the Provost no later than 5pm ET on Day 17.
- If the committee’s finding supports the student’s appeal, then the faculty member may reconsider the final grade assigned in the course, based on the recommendation of the committee.
- If the faculty member chooses to change the final grade assigned in the course, then the case will be considered satisfactorily resolved by all parties. If this path to resolution is used, the faculty member must initiate a Grade Change (link to form) no later than 5pm on Day 18.
- If the faculty member does not choose to change the final grade assigned in the course, they must appeal the finding to the Provost, in writing, within two (2) business days.
- If the committee’s finding does not support the student’s appeal, or if the final course grade is changed by the faculty member and the student still wishes to further appeal that grade, then they may appeal the finding to the Provost, in writing, within two (2) business days.
4. Provost Consideration
Provided the appeal moves beyond the Grade Appeals Committee, in any manner described above, the Provost (or their designee) should review all available information. To inform the Provost’s (or designee’s) decision, they have the prerogative to interview the student, the faculty member, the department head, the dean, or any of the faculty members present at the hearing.
The decision of the Provost (or designee) is final. Should that decision require a change to the student’s final course grade in the SIS, the Provost (or designee) will instruct the Registrar to make that change. Any change thus made shall be documented by a formal memorandum from the Provost (or designee) laying out the rationale for the change, and that memorandum shall be available in the student’s records.
Note: In all cases pertaining to an Academic Grade Appeal, if a student appeals a grade assigned by an administrator in the chain of review (department head or dean or Provost), the review skips that administrative level. If the student appeals a grade for a course in which the Provost is the instructor, the Chancellor shall serve as the final level of review.

Course Repeat and Grade Replacement Policy
Students may repeat any UTC or transfer course.
- Only undergraduate courses are eligible for this repeat policy, subject to the restriction immediately below on repeatable courses.
- Courses specifically designated as ‘Repeatable’ (identified by an “R” in the course number, e.g., ENGL 4998R) are not eligible for this policy.
- A student may repeat any eligible course in which their highest earned grade is a D or F.
- With permission of the academic department head or school director, a student may repeat any eligible course in which their highest earned grade is a B or C.
- With permission of the academic department head or school director, a student may enroll as an auditor in any eligible course in which their highest earned grade is an A.
- A student’s institutional GPA will be computed using the highest grade earned across all repeats of any eligible course.
- In any eligible repeated course, a student only retains the earned hours associated with the highest grade earned.
- For transfer students, a “course” is defined as any course listed separately within a single term on the transcript, regardless of the number of such courses needed to equate to a UTC course.
Called to Active Duty While Enrolled
- Fill out the SOS Academic Notification Request form and upload a copy of your military orders. You can also reach out to the Office of Student Outreach and Support (SOS) at sos@utc.edu and the Registrar’s Office at registrar@utc.edu. If you are unable to turn in your military orders prior to leaving for active duty, please contact SOS at (423) 425-2299 and Registrar’s Office at (423) 425-4416 at your first opportunity.
- SOS will notify all of your course instructors that you have been called to active duty. Once notification is sent, you should contact your instructors to discuss available options for course completion. For example, you might discuss the possibility of receiving incomplete(s), final grade/credit(s); or for a short leave of absence and arrange to makeup coursework at a later date.
- You also have the option to officially withdraw from course(s) or the University. If you intend to withdraw from the University, notify the Registrar’s Office of your active-duty status. If you are receiving Department of Veterans Affairs or Tuition Assistance education benefits, notify Veteran and Military Affairs at vma@utc.edu immediately to discuss the potential financial impact.
Course Drop and Withdrawals
|
^Top |
After a semester or summer term begins, students are expected to attend all classes until or unless the course is officially dropped.
During the first two weeks of a semester, a student may officially drop any course without prejudice, and no grade will be recorded. After the first two weeks of the semester and up to the final course withdrawal date, a student who officially withdraws from one or more courses will receive a grade of W. Comparable periods apply to Part of Term 1 & 2. Specific withdrawal deadlines for each semester or part of term are noted in the academic calendar. After the deadline to withdraw from individual courses, students may complete a university withdrawal through the last day of classes each semester.
Students may not withdraw from individual courses after the final course withdrawal date for the semester. The course withdrawal date is published each semester in the academic calendar posted on the Office of the University Registrar website.
University Withdrawal
Undergraduate students who need to withdraw from all of their courses and leave the university before a term is finished may withdraw at any point through the last day of classes for the term. Please see the Withdrawal Process information published online for instructions regarding the withdrawal process.
The following regulations govern university withdrawals:
- It is the responsibility of a student who has registered for classes to attend them or, if that is impossible, to complete a university withdrawal. A student will receive final grades unless the student follows procedures for a university withdrawal.
- A student who simply stops participating in classes, or fails to attend class, without officially withdrawing from the university will be assigned the grade of F in each course (or NC for S/NC graded coursework).
- Students who complete an official university withdrawal must apply for readmission in advance of their next term of anticipated enrollment, except for withdrawal from summer terms.
- Registration in any future semesters will be cancelled as part of the university withdrawal process.
- Enrolled students are liable for payment of fees. For any return of tuition or fees, students should contact the Bursar’s Office.
Failure to Withdraw from Classes
Failure to attend scheduled class meetings is not evidence of the student’s intent to withdraw from a course. Students cannot withdraw from an individual course online after the course withdrawal deadline for the semester or part of term. Failure to withdraw officially from any course will result in a grade of F if the student has not successfully completed the assigned work.
Students who are receiving Title IV financial aid and have stopped attending UTC classes without withdrawing officially will have their change in enrollment status reported to the U.S. Department of Education as required. The grade of F will remain on the student’s transcript.
Exception to the Withdrawal Policy
Students experiencing a serious illness, injury, or unusually difficult personal circumstances may request an exception to the withdrawal policy. Students requesting to withdraw from individual courses after the established course withdrawal deadline or a university withdrawal for a prior semester must be able to provide official documentation of these circumstances to the Office of the University Registrar. The student will receive a W for all courses for which withdrawal is approved. Requests for exceptions must be submitted in writing within one calendar year of the end of the semester in question. Students whose withdrawal exception is denied by the Office of the University Registrar may appeal to the Exception to the Withdrawal Deadline Committee. The committee meets bi-weekly to review appeals. Students will receive a response to their appeal within 1 month of submission. Students approved for a withdrawal exception will not be granted additional withdrawal exceptions. Please see the Withdrawal Process information published online for additional details regarding the withdrawal process.
Academic Recognition and Honor Societies
The University recognizes scholarly achievement in a number of ways.
ThinkAchieve Award
ThinkAchieve is an institutional endeavor to encourage and recognize students who demonstrate commitment to critical thinking and experiential learning. ThinkAchieve Graduates earn this recognition by participating in and reflecting upon experiences such as creative activities, internships, research, service, teaching and connection to the campus and community.
Dean’s List
The dean’s list includes the names of all students who achieve an institutional semester GPA of at least 3.2 with a registration of a minimum of six graded hours or more each semester.
General University Graduation Honors
To be eligible for Latin honors at UTC, students must have a minimum of 45 earned hours at UTC. The University grants graduation honors to students with distinguished academic records. The graduation honors are:
|
cum laude:
|
granted when the student’s cumulative Institutional (UTC) GPA at the end of the final semester is 3.5. |
|
magna cum laude:
|
granted when the student’s cumulative Institutional (UTC) GPA at the end of the final semester is 3.7.
|
| summa cum laude: |
granted when the student’s cumulative Institutional (UTC) GPA at the end of the final semester is 3.9 or higher.
|
Graduation honors will be inscribed on the diplomas. Developmental credit will not be counted in the grade point average for graduation or honors. Grade point averages are not rounded. These standards apply to all undergraduate degree candidates, regardless of the catalog under which they entered.
Honors Societies
Academic achievement, either in general or in specific fields, is recognized by a number of organizations:
Alpha, the scholastic honor society of The University of Tennessee at Chattanooga, elects to membership seniors who have maintained a very high scholastic average (3.75 or higher). Election is by vote of the faculty members of Alpha.
Alpha Lambda Delta, national honor society for freshmen, elects to membership those freshmen who have a 3.5 institutional cumulative average on at least 12 graded hours in the first semester or an institutional cumulative average of 3.5 at the end of the freshman year.
Golden Key, is a national honor society for all juniors and seniors, either full or part time, who have been at UTC for one year and who have maintained at least a 3.3 institutional cumulative grade point average.
Mortar Board, a national honor society for seniors, elects to membership those who at the end of their junior year have a minimum institutional cumulative grade point average of 3.0 and who have demonstrated outstanding ability in leadership, scholarship, and service to the University.
Phi Eta Sigma, national honor society for freshmen, elects to membership those freshmen who have a 3.5 institutional cumulative average on at least 12 graded hours in the first semester or an institutional cumulative average of 3.5 at the end of the freshman year.
Honor societies in specific areas include:
Alpha Kappa Delta (sociology)
Alpha Mu Alpha (marketing)
Alpha Psi Omega (theatre)
Beta Alpha Psi (accounting)
Beta Beta Beta (biology)
Beta Gamma Sigma (business)
Delta Omicron (music)
Delta Tau Omega (geology)
Financial Management Association (finance)
Gamma Sigma Epsilon (chemistry)
Kappa Delta Pi (education)
Kappa Omicron Phi (home economics)
Kappa Tau Alpha (communication)
Lambda Alpha Epsilon (criminal justice)
Lambda Iota Tau (literature)
Omicron Delta Epsilon (economics)
Phi Alpha Theta (history)
Pi Delta Phi (French)
Pi Gamma Mu (social sciences)
Pi Mu Epsilon (mathematics)
Pi Sigma Alpha (political science)
Psi Chi (psychology)
Scabbard and Blade (military science)
Sigma Delta Pi (Spanish)
Sigma Iota Epsilon (business management)
Sigma Pi Sigma (physics)
Sigma Theta Tau (nursing)
Sigma Xi (sciences)
Tau Beta Pi (engineering)
Upsilon Pi Epsilon (computer science)
Departmental Honors
Administered by the Honors College, the Departmental Honors Program allows motivated students to receive special recognition for their academic achievements. Departmental honors is bestowed upon students who have maintained high academic standards in their course work, completed an acceptable two-semester, four-hour thesis project, and passed an oral examination. Graduation with departmental honors is recorded on the academic record. The departmental thesis project allows each honors candidate to deepen knowledge and increase skills in a particular discipline. Typical thesis projects include original research or literary analysis, scientific experimentation, or artistic expression. Admission to departmental thesis requires an institutional cumulative grade point average of 3.2 and a grade point average of 3.2 in the major. Any student with an institutional cumulative grade point average of 3.5 and a grade point average of 3.75 in the major may become a candidate for highest honors. The requisite GPA is required at the time of graduation for a student to be awarded Departmental Honors.
Application for departmental honors is usually made during the third semester before graduation. Forms and a full accounting of procedures and policies can be found in the current Honors Thesis Manual, obtainable online.
Enrolling in Graduate Courses
A senior who is within 30 credit hours of completing requirements for the bachelor’s degree at The University of Tennessee at Chattanooga may submit a petition to take graduate level courses. The applicant must have an overall cumulative grade point average of 3.0 (B) or higher and have the approval of the head of his or her major department. Subject to the approval of the Dean of the Graduate School, a student may earn up to nine credit hours of graduate credit prior to completing the bachelor’s degree. Such approval must be obtained each semester by completing the special application form which is available in the Graduate School Office. Courses taken for graduate credit may not be applied toward an undergraduate degree (unless in association with an approved Joint Undergraduate to Masters Program.)
Joint Undergraduate to Masters Program (JUMP)
Undergraduate students at the University of Tennessee at Chattanooga who are classified as seniors and are within 30 hours of completion of their first bachelor’s degree with an overall GPA of at least 3.25 are eligible to participate in a joint undergraduate to masters program. Please refer to the specific JUMP program requirements as some GPA requirements are higher. This Joint Undergraduate to Masters Program allows a student to take graduate classes early and potentially complete a graduate program in less time and for less cost than the traditional graduate program which is completed after the undergraduate degree is awarded.
Applications to the JUMP program may be submitted to the Graduate School for review during the student’s junior year. With the approval of the program coordinator, department head, dean of the college housing the graduate program, and the dean of the Graduate School, the student will be admitted to the JUMP program in the senior year (90 earned hours). Students admitted to JUMP program will begin coursework related to the graduate degree upon completion of 90 earned hours.
Upon completion of the undergraduate degree, meeting graduate continuation standards, and completing an application to the Graduate School the student’s level will be changed from undergraduate to graduate.
Students in the JUMP program may take up to 9 graduate hours with departmental approval. Individual JUMP programs have the option of limiting the number of graduate hours taken. Graduate coursework successfully completed with a “B” or better will apply to the graduate degree.
|